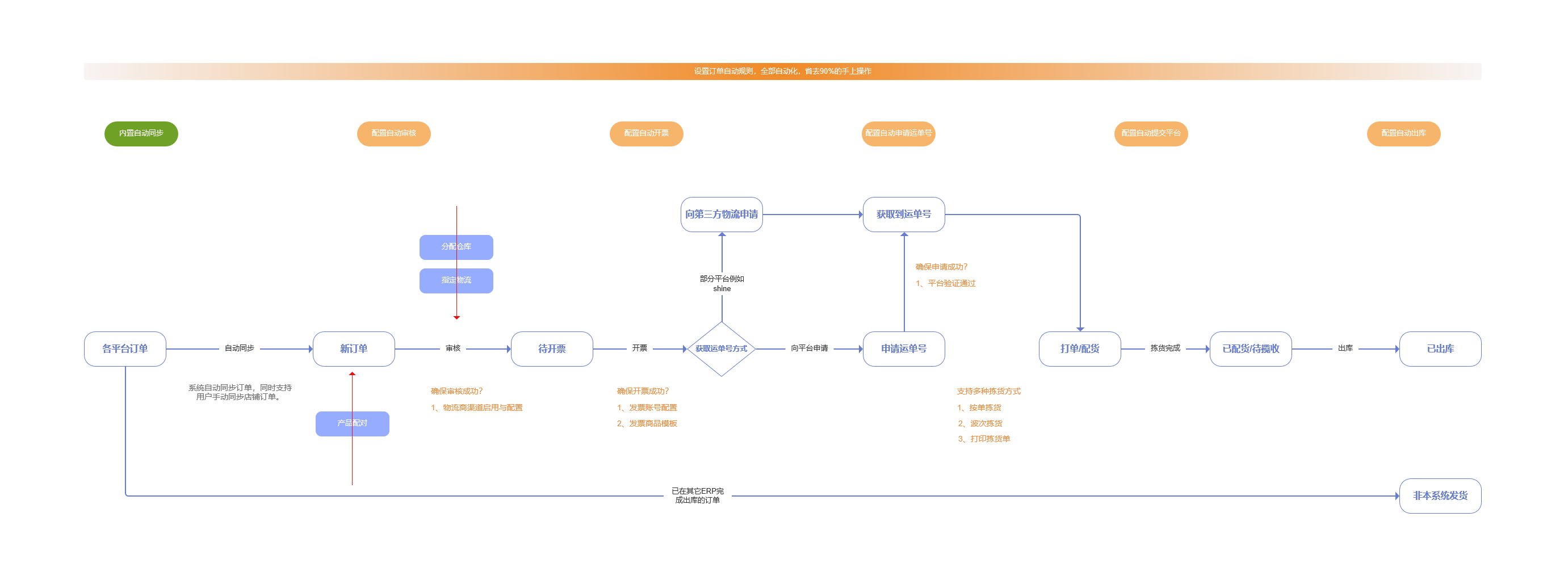
必读:订单处理流程概要说明! by 2025-10-22 订单处理流程概要说明 注意事项 1、确保所有基础项配置完成,才可顺利的处理整个订单流程,参考初始化向导的所有基础配置项。 2、大多数的订单通过配置订单自动处理规则,系统均可以自处理完成。详细请查看订单处理规则。 请输入关键词搜索帮助 目录 最新帮助46 新手教程3 首页/初始化向导/公告1 产品/采集/认领/刊登6 营销/活动/折扣/秒杀0 订单/拣货/面单10 物流/渠道/运费1 货品仓库/出入库/产品配对5 采购/建议/计划1 客户/客户管理/黑名单0 发票/账号/税种/发票下载9 报表/总预/分析/汇总/明细0 系统/账户管理/店铺授权/实用工具10 平台0
必读:订单处理流程概要说明! by 2025-10-22 订单处理流程概要说明 注意事项 1、确保所有基础项配置完成,才可顺利的处理整个订单流程,参考初始化向导的所有基础配置项。 2、大多数的订单通过配置订单自动处理规则,系统均可以自处理完成。详细请查看订单处理规则。